티스토리 뷰
문제
https://www.acmicpc.net/problem/10775
10775번: 공항
예제 1 : [2][?][?][1] 형태로 도킹시킬 수 있다. 3번째 비행기는 도킹시킬 수 없다. 예제 2 : [1][2][3][?] 형태로 도킹 시킬 수 있고, 4번째 비행기는 절대 도킹 시킬 수 없어서 이후 추가적인 도킹은 불
www.acmicpc.net

풀이 방법
문제 유형 : 그리디 & 유니온 파인드
그리디 접근

각각 gi에 따라 도킹할 수 있는 게이트는 다음과 같다.
1번 게이트는 1,2,3,4인 비행기가 도킹할 수 있고,
2번 게이트는 2,3,4인 비행기가 도킹할 수 있고,
...,
4번 게이트는 4인 비행기만 도킹할 수 있다.
-> 4인 비행기가 자기만 사용할 수 있는 게이트를 사용하는 게 가장 좋지 않을 까?
N인 비행기는 N번 게이트가 비어있다면 N번 게이트에 도킹한다.
N번 게이트가 비어있지 않다면 N-1번 게이트가 비어있는지 확인하고 도킹한다.
....
1번 게이트가 비어있는지 확인하고 도킹한다.
1번 게이트가 비어있지 않다면 도킹을 할 수 없다.
순차 탐색으로 접근
N인 비행기가 N번 들어온다면,
1번 째 N인 비행기 -> N번 게이트에 도킹 O(1)
2번 째 N인 비행기 -> N-1번 게이트에 도킹 O(2)
3번 째 N인 비행기 -> N-1번 게이트에 도킹 O(3)
4번 째 N인 비행기 -> N-1번 게이트에 도킹 O(4)
...
비행기가 P번 들어온다면 시간 복잡도는 O(P^2)
따라서 N인 비행기가 어디에 도킹을 해야할 지 빠르게 찾을 수 있는 방법이 필요
유니온 파인드

각 게이트를 유니온 파인드 자료구조로 표현한다.

5번 게이트를 사용했다면, 4번 게이트의 자식으로 연결한다.
(사용한 게이트)를 자식으로 하고 (사용한 게이트 번호 -1)을 부모로 연결하면
find(5)를 통해 다음에 들어갈 게이트를 바로 찾을 수 있다.
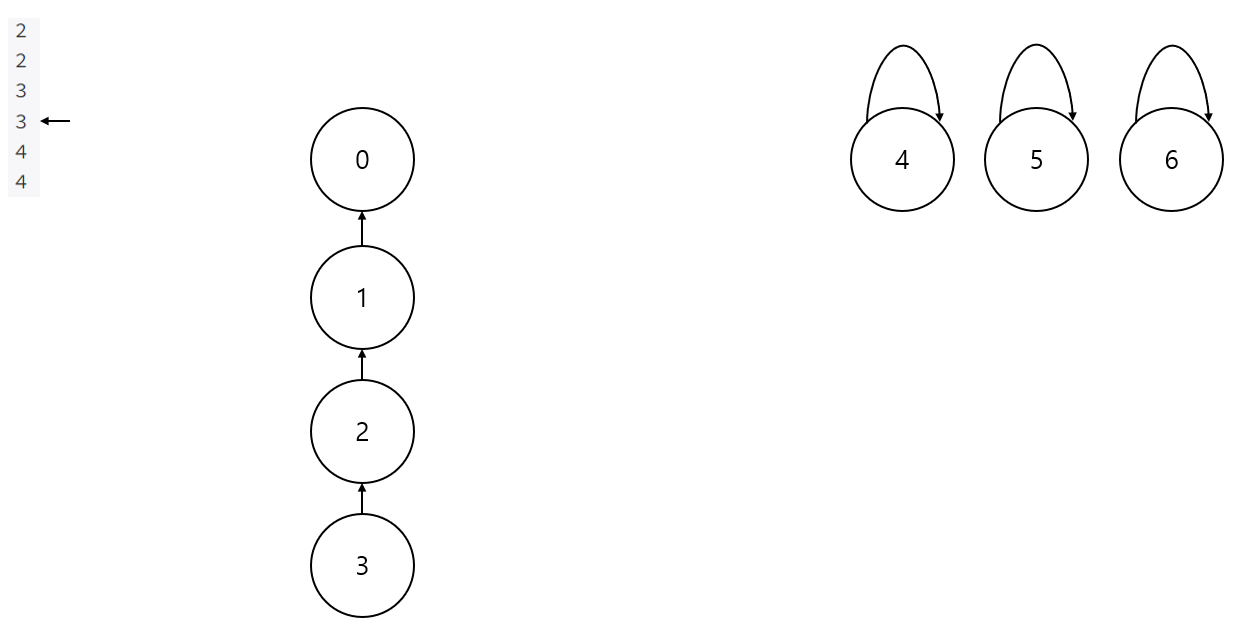
테케 2번 예시

초기 상태

find(2)의 결과인 2번 게이트가 비어있으므로 2를 1과 연결한다.

find(2)의 결과인 1번 게이트가 비어있으므로 1을 0과 연결한다.

find(3)의 결과인 3번 게이트가 비어있으므로 3을 2와 연결한다.

find(3)의 결과인 3번 게이트가 비어있지 않으므로 종료한다.
코드
public class BOJ_10775_공항 {
static int[] u;
static int find(int a) {
if(u[a] < 0)return a;
return u[a] = find(u[a]);
}
static void merge(int a,int b) {
a = find(a);
b = find(b);
if(a==b)return;
u[a] += u[b];
u[b] = a;
}
public static void main(String[] args) throws Exception {
BufferedReader in = new BufferedReader(new InputStreamReader(System.in));
int G = Integer.parseInt(in.readLine());
int P = Integer.parseInt(in.readLine());
u = new int[G+1];
Arrays.fill(u, -1);
int cnt = 0;
for(cnt =0;cnt <P;cnt++) {
int airplane = Integer.parseInt(in.readLine());
int blankGate = find(airplane);
if(blankGate == 0) {
break;
}
merge(blankGate-1, blankGate);
}
System.out.println(cnt);
}
}'PS' 카테고리의 다른 글
| [백준] 3197번 백조의 호수 JAVA (0) | 2024.04.14 |
|---|---|
| Union Find (0) | 2024.04.08 |
| 소프티어 - 성적 평가 JAVA (0) | 2024.03.24 |
| 소프티어 - 슈퍼컴퓨터 클러스터 (0) | 2024.03.24 |
| [백준] 22944번 죽음의 비 JAVA (1) | 2024.03.07 |
- Total
- Today
- Yesterday
- C++
- 1004
- 1918
- 타임머신
- 후위 표기식
- 어린왕자 C++
- 스택
- 소셜네트워킹어플리케이션
- 백준
- 골목길
- 7511
- 6539
- 벨만-포드
- 벨만포드
- 6018
- 골목길C++
- tea time
- 11657
- 중위 표기식 후위 표기식으로 변환
- 1738
- 상범빌딩
| 일 | 월 | 화 | 수 | 목 | 금 | 토 |
|---|---|---|---|---|---|---|
| 1 | 2 | 3 | ||||
| 4 | 5 | 6 | 7 | 8 | 9 | 10 |
| 11 | 12 | 13 | 14 | 15 | 16 | 17 |
| 18 | 19 | 20 | 21 | 22 | 23 | 24 |
| 25 | 26 | 27 | 28 | 29 | 30 | 31 |
